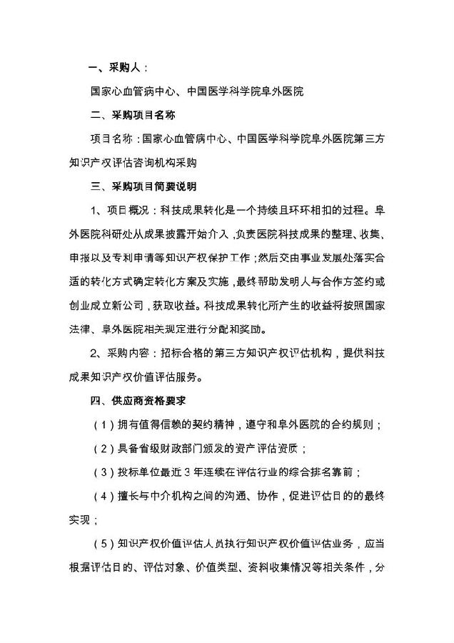
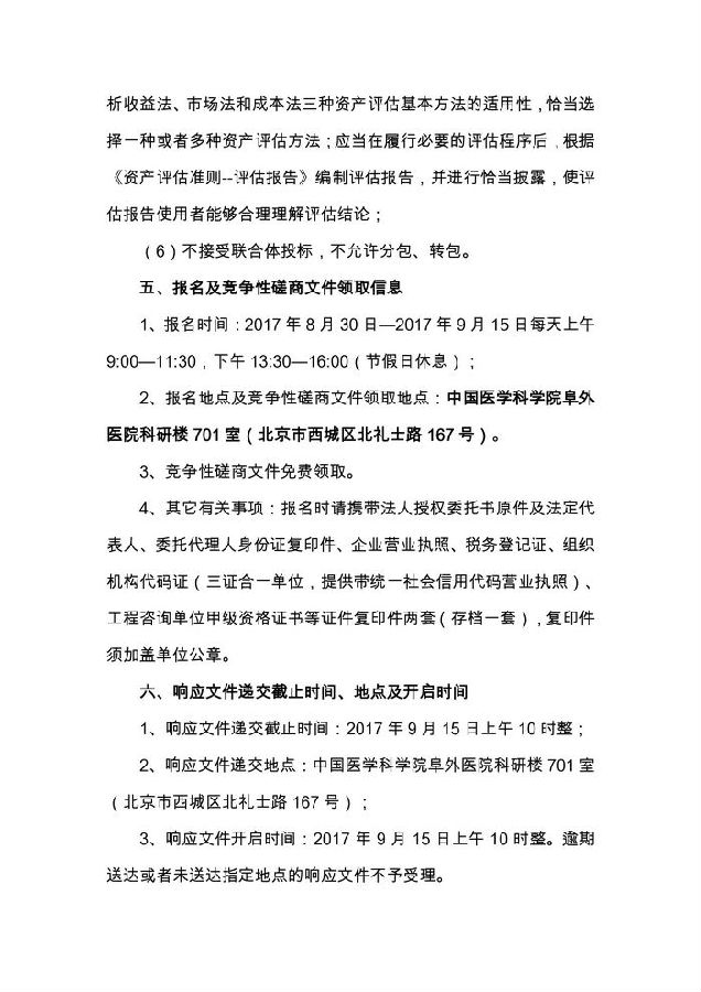
收起
医院动态
通知公告
媒体聚焦
最新医讯
专题建设
60周年院庆
两学一做
三严三实
院报百期
教育实践活动
十八大
政策信息
实践活动
活动感想
职业精神讨论活动
创先争优
三好一满意
手术双过万例
春节专题
CHC2011
建党90周年
国庆60周年
H1N1
奥运专栏
医院视频
热点视频
疾病专题视频
原创视频
阜外新浪微访谈
招聘专栏
招标与采购
政策法规
医政信息
医院资源
医院规章
卫生信息公开
上一篇: 阜外医院新大楼高效过滤器招标文件
下一篇: 北京协和医学院阜外医院心血管研究生模拟教学楼修缮改造工程装饰设计招标